中國區域經濟政策工具創新:理論與實踐
來源:未知 日期:2016-10-08 點擊:次
在重點區域制度創新及在三大國家重大戰略的區域經濟新階段,構成了創新區域經濟政策工具的現實需求。傳統的區域經濟政策爭論限制了政策工具創新,工具范圍拓展到區域規劃、基本政策工具和轉向政策工具既能有效回應現實需求,又符合當前區域經濟政策實踐的演進邏輯。區域經濟政策工具創新應上下互動完善區域規劃編制和落實、以制度創新工具發揮市場機制、優化特殊經濟區政策保障制度供給效率、利用治理機制促進區域經濟合作、合理選擇環境政策工具等五個方向上努力。
基金項目:“985”工程南開大學區域經濟國家哲學社會科學創新基地項目(1052122004700007);國家自然科學基金應急項目“京津冀一體化發展的組織與管理機制研究”(71441001)。
隨著我國重點區域制度創新的深化和三大重大國家區域戰略的推進,對區域經濟政策工具提出了新的要求。按照當前我國區域經濟發展的現實需求、區域經濟政策理論創新以及區域經濟政策實踐的內在邏輯來思考我國區域經濟政策工具創新的緊迫性和可操作性,具有突出的理論價值和現實意義。
一、區域經濟發展的新階段
新中國成立以后,區域經濟發展大體分為以下四個階段:以促進內地工業發展為標志的區域均衡發展階段(從新中國成立到70年代末)、以東部沿海地區快速崛起的區域不平衡發展階段(從80年代初到90年代末)、以區域總體戰略為框架的區域協調發展階段(從90年代末到本世紀頭5年)以及當前所處的新階段。新階段主要體現為兩方面:一是以眾多國家級特殊經濟區、試驗區為載體進行區域制度創新;二是以三大重大國家戰略為重點推進區域經濟合作,在更大空間范圍內發揮市場的決定性作用。
(一)、通過眾多國家級特殊經濟區、試驗區為載體進行區域制度創新
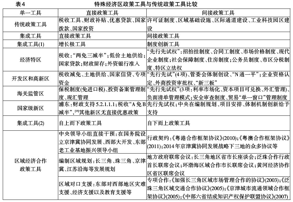
至2015年9月,全國共有16個國家級新區,①加上各批次經濟特區、國家級經濟技術開發區、高新技術開發區以及上海、天津等自貿區在內的各類型海關監管區,我國已經建立了數量眾多的特殊經濟區。自2005年6月21日始,我國共設有國家級試驗區18個,其中浦東新區、濱海新區、深圳為綜合性配套改革試驗區,成渝、武漢、長株潭、黑龍江等8個為專題性綜合配套改革試驗區,浙江義烏、溫州、廣東珠三角地區、山東青島等6個綜合改革試驗區。②以制度創新為主要內容、以內生增長為主要動力的國家級新區、改革試驗區的設立標志我國區域經濟政策更加注重體制機制創新。國家級新區、試驗區不再直接享有新的優惠財稅政策,但享受國務院直接批復的權限,利用制度創新的“先行先試權”,著力進行體制改革和創新的探索性工作。這些重點區域既迅速形成區域經濟發展的增長極,形成經濟要素集聚的中心,輻射周邊區域經濟發展;又成為我國區域制度創新的高地,承擔著區域體制改革“先行先試”,為全國探索市場體制改革經驗的任務。重點區域發展目標的綜合性,使得單一的粗線條的區域經濟政策工具難以達到預期效果,創新當前政策工具的需求不斷增強。國家級特殊經濟區、試驗區的具體情況詳見表1。
十八大以來,中共中央進一步提出三大國家重大區域發展戰略,即一帶一路、京津冀協同發展和長江經濟帶。當前,“一帶一路”倡議已從理念設計、總體框架到完成戰略規劃,開始進入務實合作階段。2014年11月4日,中央財經領導小組第八次會議,研究“一帶一路”規劃、建立亞洲基礎設施投資銀行和設立絲路基金。2015年3月28日,國家發展改革委、外交部、商務部聯合發布了《推動共建絲綢之路經濟帶和21世紀海上絲綢之路的愿景與行動》。2014年2月26日,習近平在北京主持召開座談會,強調京津冀協同發展是一個重大國家戰略,并提出七點要求。2014年9月4日,京津冀協同發展領導小組第三次會議要求,加快實施交通、生態、產業三個重點領域率先突破。2015年4月30日,中央政治局審議通過了《京津冀協同發展規劃綱要》,現在各項工作進入集中攻堅、重點突破的關鍵階段。2014年4月28日,李克強總理在渝召開座談會,研究依托黃金水道建設長江經濟帶。2014年9月25日,國務院發布《關于依托黃金水道推動長江經濟帶發展的指導意見》及《長江經濟帶綜合立體交通走廊規劃》(2014-2020年),長江經濟帶12個海關已全部啟動區域通關一體化。2015年4月,《長江中游城市群發展規劃》出臺,長江經濟帶規劃正在編制當中。
總的來看,無論是“一帶一路”的互聯互通、京津冀三地的協同發展、長江經濟帶的要素流動,實現的關鍵在于區域經濟合作機制的創新。當前,隨著我國財稅分權和市場化改革,地方政府已經成為具有獨立利益意識的行為主體,經濟合作必須充分考慮各區域主體的利益訴求,區域經濟合作機制創新的重要性就進一步凸顯。另外,中國特殊經濟區政策方面巨大成功,在影響越來越多的發展中國家和轉型國家,因而,我們認為特殊經濟區政策也應該在“一帶一路”戰略中發揮作用。
二、區域經濟政策的爭論
區域經濟發展的新階段對區域經濟政策工具創新構成了緊迫的現實需求,作為實現區域經濟政策的具體手段,區域經濟政策工具的種類和范圍直接受制于區域經濟政策的界定,關于區域經濟政策爭論對于政策工具創新產生了諸多限制。
(一)、區域經濟政策的界定
二戰之后,區域經濟學開始逐漸發展成為一門獨立的經濟學分支學科。改革開放后,市場化改革使區域經濟理論等市場經濟理論在我國蓬勃發展,我國的區域經濟學真正開始建立。早期學者們主要分析區域政策與其他政策的協調等具體應用,到了90年代,開始注重區域政策本身的理論研究,區域經濟政策被認為是中央政府針對不同區域、特定問題地區采取的差別性政策,[2]是中央政府根據區域差異而制定的促使資源在空間的優化配置、控制區域差距、協調區域關系政策的總和。[3]郝壽義、安虎森(2004)將區域經濟政策視為國家有關政府機構為實現其區域經濟布局戰略和調整不同區域經濟關系所做的全部努力,但強調在政策主體上包括具有一定經濟管理權限的地方政府。張可云認為區域經濟政策主要指“中央政府通過集中安排,有目的地對某些類型的問題區域實行傾斜,以改變由市場機制作用所形成的一些空間結果,促使區域經濟發展與區域格局協調并保持區域分配合理”。[4]魏后凱認為區域經濟政策指“一國政府為改善本國經濟或的空間分布,促進國內各地區經濟均衡和有效的發展而實施的各種措施或行為的總稱”。[5]安虎森認為區域政策是政府把經濟運行引入到政府所偏好的經濟運行軌跡時的政策措施。[6]楊開忠認為區域政策是為實現一定目標而使用各種手段的公共區域經濟行為,包括區域政策社會偏好、區域政策制度分析、區域規劃、區域微觀政策、區域宏觀政策等。[7]孫久文認為區域經濟政策是由政府針對區域問題而制定的一系列政策的總和,其必要性在于糾正市場機制在資源空間配置方面的不足。[8]從政策實踐的角度,范恒山認為區域政策因解決區域發展不平衡等區域問題而生,是國家為推動發展、促進協調、發揮地區比較優勢而對不同區域所做出的政策安排。[9]楊龍認為區域政策以實現總政策中的“協調區域發展”為目標,既包括區域發展戰略、國土規劃,也包括不同領域的具體政策。[10]丁任重、陳姝興認為區域經濟政策是“一國的中央政府及其所屬機構或者是一定權限的地方政府為構建其經濟格局和區域經濟增長以及協調區際經濟關系而制定的”。[11]
(二)、區域經濟政策的爭論
首先,國內外學者對于區域經濟政策的界定存在明顯差異。西方學者主要從微觀角度強調區域經濟政策對于區位選擇的影響,定義從區域經濟自組織的視角出發,本身具有很強理論邏輯和理論基礎,但是只強調區域政策的某一方面,如“區位問題”、“空間結構問題”,指導實踐的可操作性相對較弱。國內學者主要基于政府行為的視角,在不同程度上都強調區域經濟政策的理論依據(市場失靈)、現實需求(區域差距)或者是政策的目標(空間戰略、區域關系、收入分配)等。但是國內區域經濟政策的爭議也是十分明顯的,具體可以概括為以下兩個方面:一是區域政策的決策主體問題,在是否應包括地方政府問題上認識有明顯差異。很多學者所界定的區域經濟政策并沒有明確界定決策主體,有學者認為應包括“有一定經濟管理權限”的地方政府;[11]有些學者則明確反對把地方政府作為決策主體。[4][8]二是區域經濟政策的工具屬性和工具箱容量問題。很多學者所給出的定義并沒有明確界定區域政策的具體范圍,但也有學者明確反對將區域發展戰略、區域發展規劃列入區域經濟政策,以張可云為典型代表,[4]有的學者則認為應當包含區域規劃。[7][10]
筆者認為:區域經濟政策存在廣義和狹義之分,廣義的區域經濟政策是政府機構為了糾正市場機制造成的空間失靈,而采取的一系列政府行為,具體工具范圍包括中央政府對于區域發展戰略規劃的實施、區域關系調整政策以及具有一定經濟管理權限的地方政府對其所管轄的行政區經濟發展的干預措施,政策內容涉及區域經濟增長和區域協調。狹義的區域經濟政策是指中央政府針對基于區域系統差異和空間失靈的問題區域以及協調區域關系而采取的一系列舉措,政策內容關注區域公平。隨著我國區域經濟的迅速發展,區域發展的目標和問題也日趨多樣化和復雜化,因而,廣義區域經濟政策更應該被重視。
三、區域經濟政策工具創新的政策實踐
(一)、傳統單一政策工具
區域經濟政策工具是為實現區域政策目標針對區域問題所采用的具體方法與措施?;菊吖ぞ呖蓮亩鄠€角度進行歸類,政策工具是獎勵與政策目標相符的區域經濟行為和控制與政策目標相悖的區域經濟行為的方法和措施的總和,根據區域政策工具的功能性質將其分為鼓勵性政策工具和控制性政策工具。[12]Armstrong根據經濟政策分類將其分為微觀政策工具、宏觀政策工具和協調政策工具。[13]高國力將其分為財稅政策工具、金融政策工具、貿易政策工具、行政審批政策工具、科技政策工具和人才開發政策工具。[14]根據政策工具是否直接作用于目標區域主體,分為直接工具和間接工具兩大類。其中,直接工具包括國家給予目標區域的財政撥款、優惠貸款以及各類優惠稅收;間接工具主要包括許可證制度,基礎設施投資以及工業園區建設,具體內容見表2。
基于區域經濟發展的現實需求和政策實踐的具體情況,結合對區域經濟政策的界定,本文認為:創新型的區域經濟政策工具應當包含是三個部分,即區域規劃、基本政策工具和專項政策工具。
1.區域規劃。區域規劃是國家進行空間管治的重要手段,一般指在一定地域空間內,基于地區發展的條件和存在的問題,對區域經濟社會發展和國土綜合整治做出的總體部署。按照空間尺度的大小,區域規劃具體包括四個層次:第一層次為跨國界規劃,如“一帶一路”規劃;第二層次為全國性規劃,包括國家區域總體戰略、主體功能區規劃以及全國新型城鎮化規劃等;第三層次為跨省域的區域性規劃,如西部大開發、振興東北老工業基地、長三角以及2015年的京津冀協同、長江中游城市群等相關規劃;第四層次為各省域內的區域性規劃,這個層次規劃最多,如珠三角、江蘇沿海地區、天津濱海新區以及廣州南沙新區等相關規劃。具體內容詳見表3。
基于比較優勢理論和規模經濟,市場經濟發展促進區域分工,區域分工必然要求區域合作。地方政府以地方財政收入最大化和政治晉升為目標,重復建設和市場分割成為地方競爭的納什均衡,跨區公共物品供給不足,區域經濟合作難以深入。一方面中央政府通過自上而下進行直接干預,通過在中央層面成立重點工程的領導小組(如京津冀協同發展領導小組),編制區域發展規劃,調整行政區劃,實施區域對口支援等“科層制”力量推動區域橫向合作;另一方面,創造寬松的制度環境,以間接指導和監督的方式,支持地方政府自發的區域經濟合作行為,如地方政府之間簽訂行政契約、地方政府聯席會議制度及各領域專項合作、城市商會論壇等。
3.專項政策工具。區域經濟發展必須考慮區域資源環境的承載力,這是區域經濟協調發展的重要問題。黨的十八大報告提出,“加快實施主體功能區戰略,推動各地區嚴格按照主體功能區定位發展,構建科學合理的城市化格局、農業發展格局、生態安全格局。”十八屆三中全會進一步明確要求,“堅定不移實施主體功能區制度,建立國土空間開發保護制度,嚴格按照主體功能區定位推動發展”。目前各地已陸續完成了主體功能區規劃的編制工作,進入實施階段。在本文,專項政策工具主要指對應主體功能區規劃的區域環境政策工具。區域生態環境防治和流域治理等在區域經濟發展日益被關注,環境工具被廣泛采用,成為近年來衍生出的新的區域經濟政策工具。[16]根據具體內容可以分為管制工具、市場工具和社會工具三大類,其中管制工具又包括標準制定和過程管理兩個子類,市場工具包括利用市場的皮古市場工具和創建市場的科斯市場工具,社會工具主要包括信息工具和公眾參與工具,具體細分為23項政策工具,詳見表5區域環境政策工具。
基于新階段區域經濟發展的現實需求和中國區域經濟政策理論的內在邏輯,本文提出了創新區域經濟政策工具,將工具體系擴展至規劃工具、基本政策工具和專項政策工具三大類。在政策工具使用過程中,應當重點考慮以下五個方面。
1.規劃工具充分重視區域主體的利益訴求,細化規劃尺度,保障落實效率。第一,全國性規劃層面,應自上而下細化具體發展規劃的空間尺度;第二,在跨行政區規劃層面,尤其涉及橫向經濟聯系較為緊密的區域,充分尊重地方政府區域經濟合作的利益訴求和基礎,實現“自上而下”與“自下而上”的結合,以權威性的區域規劃來強化參與區域合作的約束力;第三,進一步明確區域規劃考核目標和方式,提高規劃執行效率。
2.改善區域制度環境,為發揮市場機制創造條件。依靠傳統優惠政策極差打造區域經濟增長極有悖于區域公平的理念,區域制度環境在區域經濟發展中的作用日益等到認同。第一,在基本政策工具方面,突出制度創新工具的作用。第二,對問題區域進行區域援助時,充分考慮區域經濟自組織的作用機理,對落后地區公共物品直接供給的同時,發揮市場機制內部“活血”和“造血”功能。第三,重視制度供給和創新,利用特殊經濟區政策植入市場機制,結合區域經濟合作,實現生產要素跨區域循環,促進區域市場一體化。
3.優化評估特殊經濟區政策落實,保證制度創新效率。現在各類型國家和地方特殊經濟區規模已經相當宏大,但存在著重申報,輕后期建設的情況。第一,健全特殊經濟政策評估工具,審視集成政策工具效果,對于達不到預期效果、脫離制度供給時設定的任務和目標的要進行整治,保障集成政策工具的效率。第二,強化法律手段,完善區域立法權。保障“先行先試”確權,為全面深化改革切實提供動力輸入。基于憲法和相關法律,鼓勵地方的自主性立法試驗,完善地方立法的創新機制。第三,利用政府推廣和市場輻射兩種機制,分類別、差異化地將特殊經濟區和試驗區成熟經驗向其他區域推開。
4.利用治理機制,促進區域經濟合作。治理機制促進區域經濟合作需要一定制度環境和工具作為保障。第一,促進區域合作立法,保障地方政府間行政契約的合法性和權威性。應考慮在憲法加入區域協調相應條款、制定中央地方關系法、國家區域開發法等不同層次的法律提高行政契約的合法性。第二,完善經濟手段,學習歐盟經驗健全類似結構基金、聚合基金、團結基金等設計精細的政策工具。第三,嘗試建立區域合作的專題試驗區,減少非合作博弈,惡性競爭,如長江經濟帶航運專區、流域治理專區;京津冀生態專區;類似于美國港口管理局成立環渤海港口合作區、長江港口協作區等。
5.因地制宜選擇環境政策工具。第一,處理好地方政府政績考核的經濟性導向,實現資源環境、社會發展、科學人文被納入的政績考核指標體系。第二,完善法律體系,培育政策工具使用環境。細化環境資源的使用權,發揮科斯市場工具的作用;完善民事、行政、刑事環境公益訴訟,實現政府、企業、公眾在環境保護中良性互動。第三,因地制宜選擇環境政策工具:對于區域主體發育成熟度較高的東部沿海區域,充分利用市場工具手段,尤其是科斯市場工具和社會工具。對于中西部地區還應以政府管制工具為主導。
?、俳刂?015年9月底,16個國家級新區分別是:上海浦東新區、天津濱海新區、重慶兩江新區、浙江舟山群島新區、甘肅蘭州新區、廣東廣州南沙新區、陜西西咸新區、貴州貴安新區、山東青島西海岸新區、大連金普新區、四川天府新區、湖南湘江新區、南京江北新區、福州新區和昆明滇中新區。
?、诮刂?015年,共設立18個試驗區,其中綜合型綜合配套改革試驗區3個:滬津深;專題性綜合配套改革試驗區8個,綜合改革試驗區(有別于“配套”)7個。

